
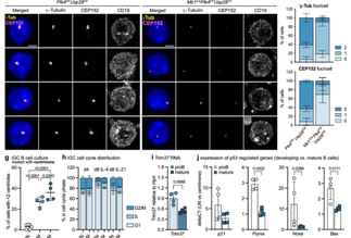
We are happy to report that Marina´s PhD work on the dynamic regulation of centriole numbers in developing B cells has now been published. Using different genetic models she noted that early progenitor B cells accumulate centrosomes that are then cleared and no longer detectable in mature B cells. Surprisingly, loss of centrosomes abrogates B cell development but development can be restored by blocking p53-dependent apoptosis in progenitor B cells. These B cells are competent to produce antibodies in response to model antigens, suggesting that B cells in germinal centers that divide rapidely do not rely on the formation of a mitotic spindle organized by centrosomes. Fantastic collaboration with the lab of Andrew Holland, formerly at Johns Hopkins Medical School and the Labi group at our insitute. Read more…



